COURSE OUTCOMES
| S.No | Regulation | Report |
| 1 | R22 | View |
| 2 | R20 | View |
CO-PO-PSO Articulation Matrix
| S.No | Batch | Report |
| 1 | 2020-2024 | View |
| 2 | 2021-2025 | View |
| 3 | 2022-2026 | View |
CO Attainment
| S.No | Batch | Report |
| 1 | 2020-2024 | View |
| 2 | 2021-2025 | View |
| 3 | 2022-2026 | View |
PO-PSO Attainment
| S.No | Batch | Report |
| 1 | 2020-2024 | View |
| 2 | 2021-2025 | View |
| 3 | 2022-2026 | View |
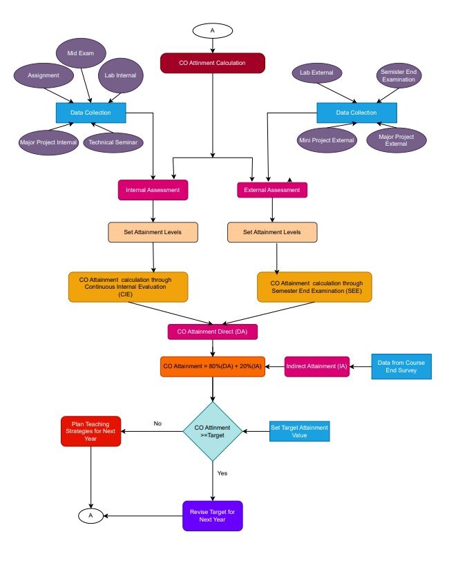
Process of CO Attainment Calculation




https://vidwan.inflibnet.ac.in//profile/


